2018.04.18 07:18:07 조회983
안녕하세요 팍스넷 전속 애널리스트 주식공무원 입니다.
먼저 간밤 미국시장 먼저 살피고 옵니다.
다우존스산업평균지수는 전일대비 213.59포인트(0.9%) 상승한 2만4786.63으로 거래를 마쳤고,
S&P500지수는 전일대비 28.55포인트(1.1%) 오른 2706.39로 장을 끝냈습니다.
나스닥종합지수는 7281.10으로 전일대비 124.82포인트(1.7%) 올랐습니다.
유가는 진정세를 보였지만 소폭 상승했고 금값은 소폭 하락했습니다.
-----------------------------------------------------------------------------------------------------------
우리가 잊고 있는 것들을 시장은 기억한다라는 말로 시황을 시작 합니다.
매년 여름이 되면 주식공무원은 이런 생각을 합니다.~ 우리나라 더무 더워~ 예전의 우리나락 아니야~ 마치 동남아 기후 같아~ 그러면서 역시 우리나라에서도 기후 변화에 관련된 산업의 수혜와 피해가 있을거야~ 라고 말입니다.
기록을 광적으로 하는 주식공무원 이지만 ~ 시원한 바람이 부는 가을이 오게되면 다시 잊곤 합니다.
하지만 실제 우리나라는 더워지고 있습니다.
이제 더이상 대구는 사과의 대표지가 아닙니다. 북쪽으로 많이 이동하여 충주가 사과의 생산지로 인식 받고 있습니다.
얼마전 우리지역 하동에서 바나나가 생산된다는 소식이 들렸습니다.
실제 작년 말 현재 국내 열대과일 재배면적은 약 107ha에 이른며. 바나나, 애플망고, 패션프루트 등 10여 종류가 재배되고 있습니다.. 제주도에서만 재배되던 열대과일이 최근 들어 남해안으로 상륙하면서 관심도 높아지고 있는 것입니다.
하지만 아직 우리 나라에서 열대과일을 제배한다는 것은 기후 만으론 역부족 입니다.
가만히 놔두어도 쑥쑥 자라는 진짜 열대 국가가 아니라 우리나라는 4계절이 뚜렷한 나라이므로 추울때는 엄청나게 춥습니다.
그래서 날씨에 의존한 재배가 아니라 시설의 힘을 빌리는 시설재배의 방법으로 재배를 돕는 것이지요~
이렇듯 어떠한 정보를 개인이 취득함에 있어~ 장기간의 상황변화에 진화로 적응할 것인지 ~ 아니면 그변화에 혁신적으로 변화반할지는 각 개인들의 선택입니다.
자 여기서 오늘 핵심적 질문입니다.
여러분은 시장의 투자자로서 적응하고 계신가요? 아니면 혁신적으로 변화하고 계신가요?
어느것이 정답이라곤 말씀 드리기 어렵지만 중요한 사실은 느리든 빠르든 변화 하고 있다는 겁니다.
변화 하지 않는 투자자는 시장의 환경에 적응하지 못하여 반드시 퇴출 될겁니다.
오늘 하루정도는 매매에 집중하시기 보다는 자신의 투자기간과 투자 형태를 되돌아 보시는 시간을 가지세요~
보통은 자신의 매매가 안될때 이런 반성의 시간을 가지시게 되는데 ~ 그럴때 잠깐이 아닌 자신의 투자 형태와 실제 수익이 나고 있는지 아니면 났었는지 말입니다.
종목을 분석하기 전에 ~ 자신을 분석하는 시간을 가지시기 바랍니다.
지피지기면 백전 불태(知彼知己百戰不殆)라 했고 소년은이노少年易老 하고 학문은 난성이學難成라 일촌광음 불가경一寸光陰不可輕 입니다.
주자의 권학문과 손자의 병법을 인용해서 말씀 드렸습니다.
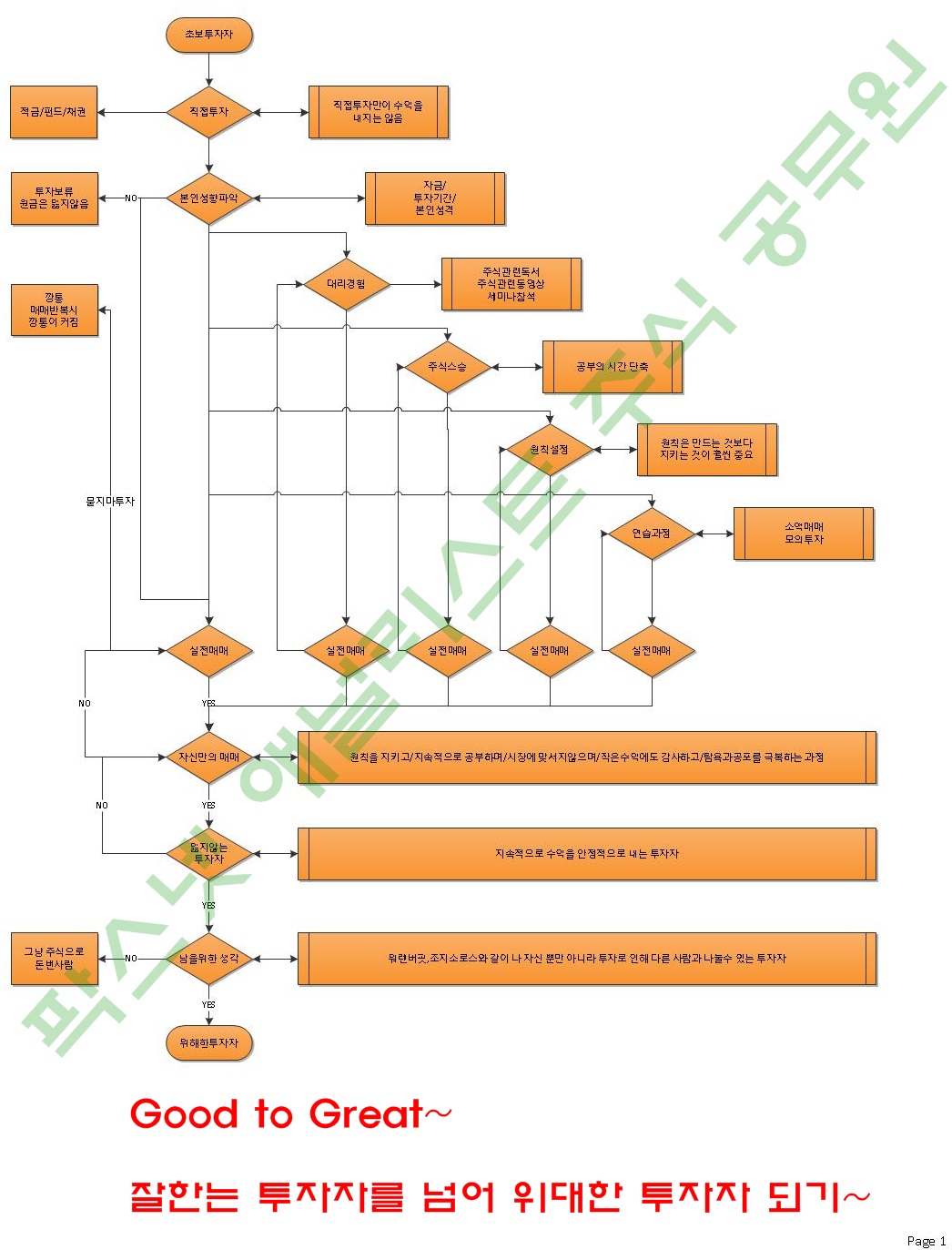
아래표는 초보 투자자를 위해 만든 주식 공무원이 전공을 살려만든 flow chart 입니다.
초보분들은 참고 하시고 고수분들은 패스 하시면 됩니다. (퍼가는거 가능합니다. 원본출처만 남기신다면)

오늘도 성공하는 투자 기원 합니다.
더 많은 이야기가 궁금하시다면~
시장을 보는눈 퀀츠애널리스트 주식공무원과 함게 키워가세요
https://open.kakao.com/o/g69e2Ew
글값은 댓글과 추천으로 받고 있습니다. 주시는 글값은 더 좋은 글을 쓰는데 사용됩니다.
팍스넷 전문가 모집 안내 자세히보기